2024年高速公路服务区改造、标识牌及景观提升项目监理服务(项目名称)2024年高速公路服务区改造、标识牌及景观提升项目监理服务标段施工监理招标公告
1. 招标条件
本招标项目 2024 年高速公路服务区改造、标识牌及景观提升项目监理服务已由辽宁省交通建设投资集团有限责任公司以辽交投建设【2024】20 号批准建设,初步设计已由辽宁省交通建设投资集团有限责任公司以辽交投建设【2024】20 号批准, 项目业主为辽宁省交通建设投资集团有限责任公司,建设资金来自企业自筹,出资比例为 100%,招标人为辽宁省高速公路实业发展有限责任公司。项目已具备招标条件,现对该项目的施工监理进行公开招标。
2. 项目概况与招标范围
2.1项目概况
对抚顺等服务区进行改造、对场区动线进行布设、路面和交安设施进行改造; 沈大、环城高速等服务区标识牌进行改造升级;那四、榆林等服务区绿化带硬化、标线施划;新民等服务区建设公厕;对甘泉等服务区进行绿化景观提升。
2.2招标范围及工作内容
设置一级监理机构,即设置 1 个总监理工程师办公室。监理服务范围为:对监理合同范围内的维修改造工程实施的全过程(准备阶段、施工阶段、缺陷责任期阶段) 进行质量监理、进度监理、文明施工监理、施工安全监理、信息管理、合同管理、文件资料管理等。
2.3标段划分
本项目共划分1个标段。
2.4服务周期
开工之日起至缺陷责任期满止,其中施工期 2024 年 11月 19 日-2025 年 7 月 30 日。缺陷责任期:自实际验收之日起计算24个月,具体开工时间以合同签订为准。
3. 投标人资格要求
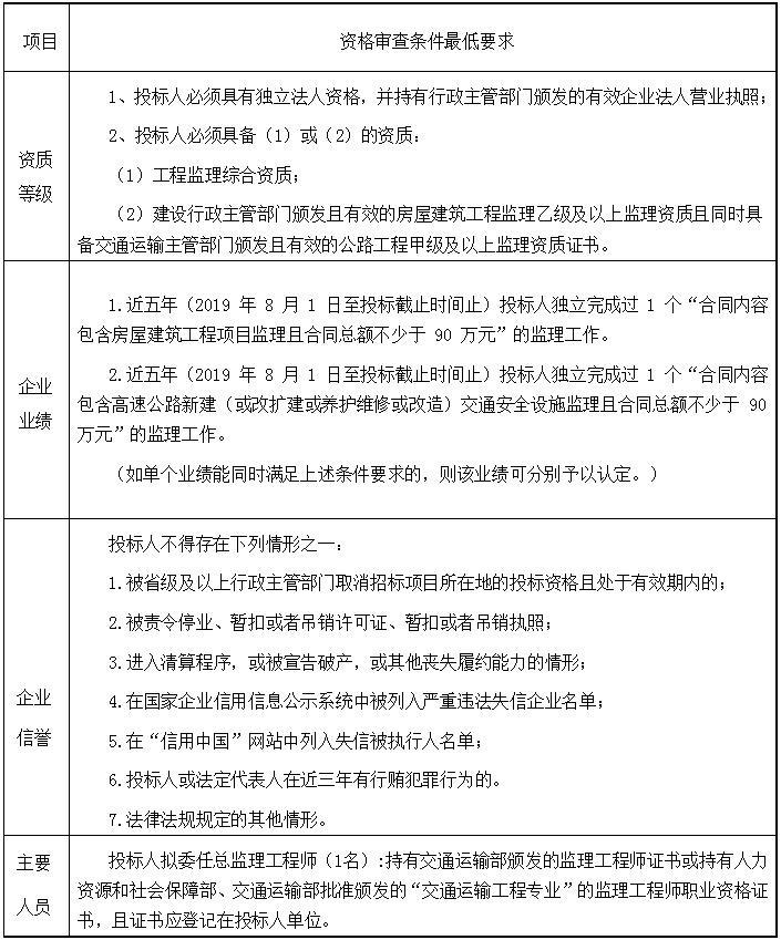
3.1 本次招标要求投标人必须同时具备的资格要求详见下表:

投标人应进入交通运输部“ 全国公路建设市场监督管理系统(//hwdms.mot.gov.cn/BMWebSite/index.jsp)”中的公路工程施工监理资质企业名录,且投标人名称和资质与该名录中的相应企业名称和资质完全一致。
3.2 本次招标不接受联合体投标。
3.3 每个投标人最多可对 / (具体数量)个标段投标;被 / 交通运输主管部门评为 / 信用等级的投标人,最多可对 / (具体数量)个标段投标。每个投标人允许中 / 个标。对投标人信用等级的认定条件为: / 。
3.4 投标人的回避要求
(1)与招标人存在利害关系可能影响招标公正性的单位,不得参加投标。
(2)与项目对应工程的施工承包人以及建筑材料、建筑构配件和设备供应商有隶属关系或其他利害关系的单位,不得参加投标。
(3)单位负责人为同一人或者存在控股、管理关系的不同单位,不得同时参与本项目同一标段的投标;否则,相关投标均无效。
注: 控股是指直接控股或间接控股。直接( 或间接) 控股关系是指: 一方直接(或间接)出资额(或持有股份) 占另一方资本总额(或股本总额) 50%以上,或一方直接(或间接)出资额(或持有股份) 占另一方资本总额(或股本总额)的比例虽然不足 50% ,但依其直接(或间接)出资额(或持有股份) 所享有的表决权已足以对另一方股东会、股东大会的决议产生重大影响;管理 关系是指:虽不具有出资持股关系,但双方之间存在的管理与被管理关系。
3.5 不良状况或不良信用记录
投标人不得存在下列不良状况或不良信用记录:
(1)被省级及以上交通运输主管部门取消招标项目所在地的投标资格且处于有效期内;
(2)被责令停业,暂扣或吊销执照,或吊销资质证书;
(3)进入清算程序,或被宣告破产,或其他丧失履约能力的情形;
(4)在国家企业信用信息公示系统(www.gsxt.gov.cn)中被列入严重违法失信企业名单;
(5)在“信用中国”网站(www.creditchina.gov.cn)中被列入失信被执行人名单;
(6)投标人或其法定代表人、拟委任的总监理工程师在近三年内有行贿犯罪行为的;
(7)法律法规规定的其他情形。。
4. 招标文件的获取
4.1 凡有意参加投标者,请在辽宁省公共资源交易一张网电子化平台电子交易平 台 ( 以 下 简 称 “ 电 子 交 易 平 台 ” , 网 址 : //www.lnsggzy.com/EpointSSO/login/oauth2login)进行网员注册,并办理 CA 数字证书。
4.2完成网员注册后,请于2024年10月22日至2024年10月29日,通过互联网使用CA 数字证书登录“电子交易平台”进行投标确认, 自行下载招标文件。投标人在投标的全过程中要随时关注辽宁省公共资源交易一张网电子化平台,及时获取相关信息,否则,由此造成的一切后果,由投标人自行负责。
4.3 招标文件每套售价 0 元,图纸每套售价 / 元,售后不退。
5. 投标文件的递交及相关事宜
5.1 招标人将不组织工程现场踏勘,不召开投标预备会,投标人在查阅招标文
件后如有问题,可于规定的时间前发送至指定邮箱,由招标人统一解答。
5.2 投标文件递交的截止时间(投标截止时间,下同)为2024年11月12日09时30分,投标人应于投标截止时间前,将电子投标文件上传至“辽宁省公共资源交易一张网电子化平台(//www.lnsggzy.com/EpointSSO/login/oauth2login)”, 并于当日 9 时 00 分至 9 时 30 分将纸质投标文件递交至辽宁省公共资源交易中心(沈阳市皇姑区崇山中路109 号百鸟公园东侧大楼)开标会议室。
5.3 逾期送达的、未送达指定地点的或不按照招标文件要求密封的投标文件,招标人将予以拒收。
5.4纸质投标文件应由投标人法定代表人或委托代理人递交,递交人应携带身份证原件(委托代理人还应携带授权委托书原件)出席开标会。
5.5本次招标采用资格后审,双信封形式综合评估法,评标办法详见本招标公告附件。本招标公告附件在《b体育(中国)官方网站 网站》(//btiyuofficial.com)上发布。
6. 开标方式描述
本项目以电子开标为主,现场纸质开标为辅。电子投标文件在辽宁省公共资 源 交 易 一 张 网 电 子 化 平 台
(//www.lnsggzy.com/EpointSSO/login/oauth2login) 上传投标文件,投标文件纸质版递交至辽宁省公共资源交易中心开标室(沈阳市皇姑区崇山中路109 号,百鸟公园东侧大楼)。开标当日,采用见面交易方式,投标人携带生成投标文件的制作锁及电子设备到开标现场解密投标文件,同时必须在招标文件规定的解密时限内完成解密工作(因开标系统发生不可抗力产生延误解密时间的,招标人将延长相应的解密时长,其他原因不予延长解密时间);未在规定时间内完成解密的投标人,视为放弃本次投标,招标人不再接收。因开标系统发生不可抗力无法进行电子开标的,采用现场纸质开标。逾期递交的或者未按要求递交的投标文件,将不予受理。
7. 发布公告媒介
本次招标公告同时在《辽宁省招标投标监管网》(www.lntb.gov.cn)、《b体育(中国)官方网站 网站 》( //btiyuofficial.com ) 、《辽宁省公共资源交易中心》
( //ggzy.btiyuofficial.com )、 《中国招标投标公共服务平台》
( www.cebpubservice.com )、 《辽宁省交通建设投资集团电子招标采购平台》(//zc.lnjttz.cn)及《辽宁省交通建设投资集团有限责任公司网站》(//www.lnjttz.cn)上发布。
潜在投标人或者其他利害关系人如对本招标公告有异议,可在投标截止时间 10 日前按照《中华人民共和国招标投标法实施条例》中的有关规定向招标人提出。
8.软件下载
驱动下载地址:
//download.bqpoint.com/download/downloaddetail.html?SourceFrom=Ztb&Zt bSof tXiaQuCode=0215&ZtbSoftType=DR
投标工具制作软件下载地址:
//download.bqpoint.com/download/downloaddetail.html?SourceFrom=Ztb&Zt bSof tXiaQuCode=0209&ZtbSoftType=tballinclusive
投标人操作手册下载地址:
//ggzy.btiyuofficial.com/fwdt/xzzx1/gczb/jtgc/scxz/
9. 联系方式
上级监督部门:辽宁省交通建设投资集团有限责任公司纪检监察部
电话:024-67856047
地址:沈阳市和平区丽岛路 42-2 号
邮编:110166
招 标 人:辽宁省高速公路实业发展有限责任公司
地 址:辽宁省沈阳市浑南区飞云路 7 号
邮政编码:110003
联 系 人:于先生
电 话:024-82364880
招标代理:辽宁新达咨询有限责任公司
地址:沈阳市和平区丽岛路 42-1 号 5 楼
邮政编码:110006
联系人:谷先生
电话:024-83738627
邮箱:lnxinda2021@163.com
电子交易平台联系单位:国泰新点软件股份有限公司
电子交易平台技术联系人:仇先生
电子交易平台技术联系电话:17302451921
2024 年 10月 22 日



辽公网安备 21010202000554号