国家区域性公路交通应急装备物资(辽宁沈阳)储备中心建设项目监理招标公告
1.招标条件
本招标项目国家区域性公路交通应急装备物资(辽宁沈阳)储备中心建设项目(项目名称)已由b体育(中国)官方网站 (项目审批、核准或备案机关名称)以《b体育(中国)官方网站 关于国家区域性公路交通应急装备物资(辽宁沈阳)储备中心建设项目初步设计的批复》辽交公路【2024】278号(批文名称及编号)批准建设,项目业主为b体育(中国)官方网站 事业发展中心,建设资金来自省级及以上资金(资金来源),出资比例为100%,招标人为b体育(中国)官方网站 事业发展中心。项目已具备招标条件,现对该项目的施工监理进行公开招标。
2.项目概况与招标范围
2.1项目概况
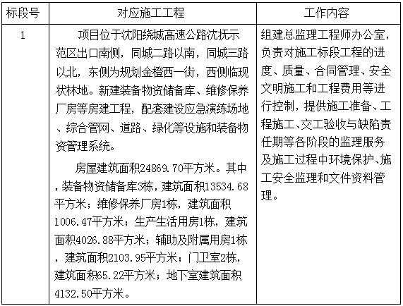
2.1.1建设地点:项目位于沈阳绕城高速公路沈抚示范区出口南侧,同城二路以南,同城三路以北,东侧为规划金橙西一街,西侧临现状林地。
2.1.2建设规模:项目位于沈阳绕城高速公路沈抚示范区出口南侧,同城二路以南,同城三路以北,东侧为规划金橙西一街,西侧临现状林地。新建装备物资储备库、维修保养厂房等房建工程,配套建设应急演练场地、综合管网、道路、绿化等设施和装备物资管理系统,购置应急装备和应急物资。
房屋建筑面积24869.70平方米。其中,装备物资储备库3栋,建筑面积13534.68平方米;维修保养厂房1栋,建筑面积1006.47平方米;生产生活用房1栋,建筑面积4026.88平方米;辅助及附属用房1栋,建筑面积2103.95平方米;门卫室2栋,建筑面积65.22平方米;地下室建筑面积4132.50平方米。
2.2招标范围及工作内容
本次招标范围为国家区域性公路交通应急装备物资(辽宁沈阳)储备中心建设项目监理设置一级监理机构,即设置总监理工程师办公室。对监理合同范围内的工程实施的全过程(准备阶段、施工阶段、缺陷责任期阶段)进行质量监理、进度监理、费用监理、施工安全监理、信息管理、合同管理、文件资料管理等,并按约定完成合同范围内的试验检测工作。
2.3标段划分
本项目共划分1个标段,标段划分详见下表:

2.4服务周期
2024年12月30日至2025年12月31日,共366日历天;验收与缺陷责任期阶段服务期为24个月。
3.投标人资格要求
3.1本次招标要求投标人必须同时具备的资格要求详见下表:

投标人应进入交通运输部“全国公路建设市场信用信息管理系统(http://glxy.mot.gov.cn)”中的公路工程施工监理资质企业名录,且投标人名称和资质与该名录中的相应企业名称和资质完全一致。
3.2本次招标接受(接受或不接受)联合体投标。
注:联合体牵头人必须为房屋建筑工程监理资质的单位。
3.3投标人的回避要求
3.3.1与招标人存在利害关系可能影响招标公正性的单位,不得参加投标。
3.3.2与项目对应工程的施工承包人以及建筑材料、建筑构配件和设备供应商有隶属关系或其他利害关系的单位,不得参加投标。
3.3.3单位负责人为同一人或者存在控股、管理关系的不同单位,不得同时参与本项目同一标段的投标;否则,相关投标均无效。
注:控股是指直接控股或间接控股。直接(或间接)控股关系是指:一方直接(或间接)出资额(或持有股份)占另一方资本总额(或股本总额)50%以上,或一方直接(或间接)出资额(或持有股份)占另一方资本总额(或股本总额)的比例虽然不足50%,但依其直接(或间接)出资额(或持有股份)所享有的表决权已足以对另一方股东会、股东大会的决议产生重大影响;管理关系是指:虽不具有出资持股关系,但双方之间存在的管理与被管理关系。
3.4与招标人存在利害关系可能影响招标公正性的单位,不得参加投标。单位负责人为同一人或存在控股、管理关系的不同单位,不得参加同一标段投标,否则,相关投标均无效。
3.5在“信用中国”网站(//www.creditchina.gov.cn/)中被列入失信被执行人名单的投标人,不得参加投标。
4.招标文件的获取
4.1凡有意参加投标者,请投标人于2024年11月15日17:00时至2024年11月20日23:59时(北京时间,下同),登录“辽宁省公共资源交易一张网电子化平台(//www.lnsggzy.com/EpointSSO/login/oauth2login)”进行投标确认,自行下载本次招标全部相关文件。请各投标人随时关注“辽宁省公共资源交易一张网电子化平台”,及时获取相关信息,避免影响投标文件的编制,否则一切后果由投标人自行承担。
4.2招标文件售价0元。
4.3投标人须提交的投标保证金金额及其他相关要求详见招标文件。
5.投标文件的递交及相关事宜
5.1招标人将不组织工程现场踏勘,不召开投标预备会,投标人在查阅招标文件后如有问题,可于规定的时间前发送至指定邮箱,由招标人统一解答。
5.2投标文件递交的截止时间(投标截止时间,下同)为2024年12月6日9时30分。投标人应于投标截止时间前,将电子投标文件上传至“辽宁省公共资源交易一张网电子化平台(//www.lnsggzy.com/EpointSSO/login/oauth2login)”,并于当日9时00分至9时30分将纸质投标文件递交至辽宁省公共资源交易中心(沈阳市皇姑区崇山中路109号百鸟公园东侧大楼)开标会议室。
5.3本项目以电子交易为主,在开评标过程中,电子交易平台未发生系统技术性问题的,纸质交易不予开启。
5.4投标人须携带生成投标文件的CA锁及相关解密设备,在开标现场完成电子投标文件的解密工作。
5.5电子交易相关软件的下载:(1)驱动下载地址://download.bqpoint.com/download/downloaddetail.html?SourceFrom=Ztb&ZtbSoftXiaQuCode=0215&ZtbSoftType=DR;(2)投标文件制作软件下载地址://download.bqpoint.com/download/downloaddetail.html?SourceFrom=Ztb&ZtbSoftXiaQuCode=0209&ZtbSoftType=tballinclusive;(3)投标人操作手册下载地址://ggzy.btiyuofficial.com/fwdt/xzzx1/gczb/jtgc/scxz/。
5.6逾期上传(或送达)的、未上传(或送达)指定地点的或不按照招标文件要求加密(或密封)的投标文件,招标人将予以拒收。
5.7纸质投标文件应由投标人法定代表人或委托代理人递交,递交人应携带身份证原件(委托代理人还应携带授权委托书原件)出席开标会。
5.8本次招标采用双信封形式的综合评分法,评标办法详见《b体育(中国)官方网站 网站》(//btiyuofficial.com)发布的本招标公告附件。
6.发布公告的媒介
本次招标公告同时在《辽宁省招标投标监管网》(//www.lntb.gov.cn)、《辽宁省公共资源交易网》(//ggzy.btiyuofficial.com)、《b体育(中国)官方网站 网站》(//btiyuofficial.com)及《中国招标投标公共服务平台》(//www.cebpubservice.com)上发布。潜在投标人或者其他利害关系人如对本招标文件有异议,可在投标截止时间10日前按照《中华人民共和国招标投标法实施条例》中的有关规定向招标人提出。
7.联系方式
监督人:b体育(中国)官方网站 公路处
电话:024-23878036
地址:沈阳市和平区十三纬路19号
监督人:中共b体育(中国)官方网站 事业发展中心纪律检查委员会
电话:024-81670092
地址:沈阳市和平区砂山街128号
邮编:110166
招标人:b体育(中国)官方网站 事业发展中心
地址:沈阳市和平区砂山街128号
联系人:于女士
电话:024-81670422
传真:024-81670422
招标代理公司:辽宁工程招标有限公司
地址:沈阳市和平区南九马路47号
联系人:李雪
电话:024-23391330-803
电子邮箱:95813828@qq.com



辽公网安备 21010202000554号